Skip to main content
Please wait...
info@hustlerfund.go.ke
Tel: +254-106-596-505
|
|
|
|
|
Dial USSD *254#
on
Safaricom
,
Telkom
, or
Airtel
Main navigation
Home
About Us
What We Do
Background
Vision, Mission & Core Values
Mandate
Our Structure
Leadership
Board
Management
Directorates
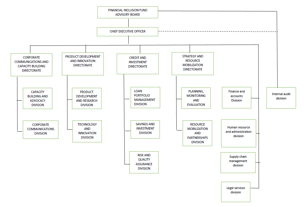
Organogram
Products & Information
Loans
Personal Loan
Group Loan
Bridge Loan
Savings
Mandatory Savings
Voluntary Savings
Product Tutorials
Loans
Savings
General
Hustler Rating
Media Center
News & Events
Gallery
Photo Gallery
Video Gallery
Newsletters
Speech and Press Releases
Resources
Downloads
Policies
Contact Us
FAQs
Search
Organogram